Foram encontradas 2.000 questões.
Sabe-se que motores de indução são máquinas com excitação única, constituídos de um enrolamento de campo e de um enrolamento de armadura.
Devido a essa característica, tais motores são capazes de desenvolver torques em
Devido a essa característica, tais motores são capazes de desenvolver torques em
Provas
Questão presente nas seguintes provas
A partida de um motor de indução trifásico é feita em 2 estágios. No primeiro, a tensão aplicada sobre suas bobinas é igual à tensão de fase-neutro da rede; no segundo estágio, a tensão é comutada instantaneamente, e a tensão sobre as bobinas passa a ser igual à tensão fase-fase da rede.
O dispositivo utilizado para fazer esse acionamento é a(o)
O dispositivo utilizado para fazer esse acionamento é a(o)
Provas
Questão presente nas seguintes provas
- EletrotécnicaCircuitos Elétricos em Eletricidade
- EletrotécnicaCircuitos de Corrente Contínua e de Corrente Alternada
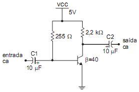
Considere o circuito com transistor a seguir para responder à questão.

Nesse circuito, o nível de saturação Icsat corresponde, em mA, a

Nesse circuito, o nível de saturação Icsat corresponde, em mA, a
Provas
Questão presente nas seguintes provas
Numa subestação de uma fábrica de explosivos, há um transformador de corrente (T.C.) destinado ao serviço de proteção e, no seu secundário, há uma carga ligada de 3 + j4 ohms, correspondente a 550 volt.amper (V.A.).
Se a potência nominal dessa carga é igual a 1.100 V.A., e o fator de sobrecorrente desse T.C. é igual a 15, o fator de sobrecorrente nominal ou de segurança é
Se a potência nominal dessa carga é igual a 1.100 V.A., e o fator de sobrecorrente desse T.C. é igual a 15, o fator de sobrecorrente nominal ou de segurança é
Provas
Questão presente nas seguintes provas
Um eletricista deseja acionar 2 pontos de luz através de 2 interruptores paralelos (three-way).
De acordo com as normas vigentes, o esquema de ligação correto que possibilitará esse acionamento encontra-se em
De acordo com as normas vigentes, o esquema de ligação correto que possibilitará esse acionamento encontra-se em
Provas
Questão presente nas seguintes provas

A Figura acima mostra a curva ou laço de histerese de um material. O eixo horizontal representa a grandeza intensidade de campo magnético (H).
Qual a grandeza que deveria ser representada no eixo vertical e que foi propositadamente suprimida da Figura?
Provas
Questão presente nas seguintes provas
- EletrotécnicaCircuitos Elétricos em Eletricidade
- EletrotécnicaCircuitos de Corrente Contínua e de Corrente Alternada
Segundo a lei de Ohm, a corrente, em mA, que passa por um resistor de 2,4 kΩ, quando a tensão imposta entre seus terminais é de 120 V, vale
Provas
Questão presente nas seguintes provas
Um circuito retificador, controlado de meia onda sem filtro, alimenta uma carga resistiva. O ângulo de disparo é tomado a partir do ponto em que a senoide passa por zero, com inclinação positiva (crescente). Quando o ângulo de disparo vale θ=00 , a tensão média na carga resistiva vale 50 V.
Qual o valor do ângulo de disparo θ, em graus, que permi- te desenvolver, na carga resistiva alimentada pelo mesmo circuito retificador controlado, um valor médio de 25 V?
Qual o valor do ângulo de disparo θ, em graus, que permi- te desenvolver, na carga resistiva alimentada pelo mesmo circuito retificador controlado, um valor médio de 25 V?
Provas
Questão presente nas seguintes provas
- EletrotécnicaCircuitos Elétricos em Eletricidade
- EletrotécnicaTransformadores
- EletrotécnicaEquipamentos Elétricos
- EletrotécnicaCircuitos de Corrente Contínua e de Corrente Alternada

A Figura acima representa uma instalação industrial em operação, onde a carga total equivalente é representada por ZL = (8 + j6) ohms, e o transformador é considerado ideal.
Nessa situação, a corrente em ampères (I P) no primário do transformador é
Provas
Questão presente nas seguintes provas
Uma indústria que opera equipamentos especiais necessita da geração de corrente contínua para atender a uma carga específica. Para isso, ela utiliza geradores de excitação composta (compound), de potências nominais distintas, operando em paralelo.
Desse modo, é necessário
Desse modo, é necessário
Provas
Questão presente nas seguintes provas
Cadernos
Caderno Container