Foram encontradas 2.000 questões.
A Figura abaixo mostra um eletrodo de aterramento de haste vertical instalado em um solo de resistividade aparente igual a 126 Ω.m.

Se o diâmetro do eletrodo é 10 mm, sua resistência de terra, em ohms, é aproximadamente

Se o diâmetro do eletrodo é 10 mm, sua resistência de terra, em ohms, é aproximadamente
Provas
Questão presente nas seguintes provas

O circuito lógico digital acima pode ser descrito na expressão booleana S igual a
Provas
Questão presente nas seguintes provas

O circuito magnético, representado acima, é um circuito ideal, composto de um núcleo sobre o qual são instalados dois enrolamentos (1 e 2), com N1 e N2 espiras, respectivamente, representados no circuito.
A fonte de tensão ideal V1, que alimenta o enrolamento 1, é senoidal, e o fluxo ⌀ está totalmente confinado no núcleo, produzindo uma tensão induzida V2 no enrolamento 2. Não existe nenhum tipo de perda no processo.
Assim, qual a equação que permite relacionar as tensões V1 e V2 com as quantidades de espiras N1 e N2?
Provas
Questão presente nas seguintes provas
Uma carga trifásica equilibrada conectada em estrela é alimentada com tensões equilibradas. Utilizando-se o método dos 2 wattímetros para medição da potência da carga, foram obtidas as leituras de 1.450 W e 2.450 W.
Nesse caso, a potência reativa da carga, em var, é, aproximadamente, de
Nesse caso, a potência reativa da carga, em var, é, aproximadamente, de
Provas
Questão presente nas seguintes provas
- EletrotécnicaCircuitos Elétricos em Eletricidade
- EletrotécnicaCircuitos de Corrente Contínua e de Corrente Alternada
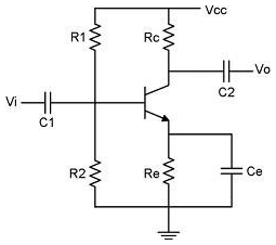
O amplificador transistorizado mostrado abaixo foi inspecionado e, por algum motivo, levado à manutenção. Por engano, durante seu trabalho, o técnico substituiu o resistor R2 por outro de valor muito menor que o original e, quando o circuito foi religado, o sinal de saída apresentou distorção acentuada.

Em função dessa substituição equivocada, as coordenadas do ponto de operação apresentaram tendência a levar esse ponto para a região

Em função dessa substituição equivocada, as coordenadas do ponto de operação apresentaram tendência a levar esse ponto para a região
Provas
Questão presente nas seguintes provas
- EletrotécnicaCircuitos Trifásicos em Eletricidade
- EletrotécnicaCircuitos Elétricos em Eletricidade
- EletrotécnicaCircuitos de Corrente Contínua e de Corrente Alternada
Considere que a tensão eficaz fase-neutro desenvolvida sobre uma carga ligada em estrela, alimentada por um sistema trifásico simétrico equilibrado e com sequência direta de fase vale 220 V.
Sendo assim, a tensão máxima fase-neutro e o valor eficaz da tensão de linha na carga, são, em volts, respectivamente,
Dados
√2=1,4
√3= 1,7
Sendo assim, a tensão máxima fase-neutro e o valor eficaz da tensão de linha na carga, são, em volts, respectivamente,
Dados
√2=1,4
√3= 1,7
Provas
Questão presente nas seguintes provas
Um retificador trifásico a tiristor é utilizado para alimentar uma carga puramente resistiva. O valor eficaz da tensão fase-fase da rede elétrica é igual a 220 V.
Desprezando-se o efeito da reatância de comutação e considerando-se os tiristores ideais, quando o ângulo de disparo dos tiristores for igual a zero, o valor médio aproximado, em volts, da tensão na carga será de
Desprezando-se o efeito da reatância de comutação e considerando-se os tiristores ideais, quando o ângulo de disparo dos tiristores for igual a zero, o valor médio aproximado, em volts, da tensão na carga será de
Provas
Questão presente nas seguintes provas
A NBR 5410 estabelece a documentação que deve ser entregue quando da instalação elétrica.
Tal instalação deve ser executada a partir de projeto específico, que deve conter, no mínimo, os seguintes documentos, EXCETO:
Tal instalação deve ser executada a partir de projeto específico, que deve conter, no mínimo, os seguintes documentos, EXCETO:
Provas
Questão presente nas seguintes provas
Na subestação de uma refinaria, será executada uma malha de aterramento para aterramento dos equipamentos e para garantir a proteção contra choque nos operadores. Sabendo-se que a distância entre eletrodos da malha é de 2,0 m e que a resistividade média do solo no local da malha para esses eletrodos é de 315 Ω.m, será efetuada uma medição com um terrômetro, utilizando-se o método de Wenner com os eletrodos existentes.
Nessa condição, o valor esperado a ser medido para a resistência do solo, em ohms (¨Ω), é
Dado π = 3,15
Nessa condição, o valor esperado a ser medido para a resistência do solo, em ohms (¨Ω), é
Dado π = 3,15
Provas
Questão presente nas seguintes provas
- EletrotécnicaCircuitos Elétricos em Eletricidade
- EletrotécnicaCircuitos de Corrente Contínua e de Corrente Alternada
No diagrama do circuito elétrico abaixo, o diodo zener opera com uma tensão nominal de 15 V.

Para que a corrente no diodo zener seja de 3mA, qual o valor, em kΩ, do resistor R?

Para que a corrente no diodo zener seja de 3mA, qual o valor, em kΩ, do resistor R?
Provas
Questão presente nas seguintes provas
Cadernos
Caderno Container