Foram encontradas 530 questões.
- DevOps e CI/CDMaven
- LinguagensJavaJPA: Java Persistence API
- Servidores de AplicaçãoEJB: Enterprise JavaBeans
- Servidores de AplicaçãoJ2EE/Java EE
Um dos principais objetivos da plataforma JAVA EE é prover aos desenvolvedores de aplicações corporativas um conjunto amplo de APIs que minimizem o tempo de desenvolvimento, reduzam a complexidade e aumentem a performance das aplicações. Dentre as tecnologias listadas abaixo, a opção que não faz parte da plataforma JAVA EE é:
Provas
Uma das questões fundamentais relacionadas aos Sistemas Gerenciadores de Banco de Dados é a recuperação de dados, que é extremamente importante quando dados são excluídos erroneamente ou mesmo corrompidos. Nesse contexto, o MySQLDUMP é uma ferramenta padrão do MySQL para efetuar backups lógicos. Supondo que o comando a seguir é válido, isto é, realiza um backup de uma base de dados MySQL com sucesso, é correto afirmar que
mysqldump -h 192.168.1.42 -u dba –p --opt --routines --triggers administrativo > backup.sql
Provas
Um dos arquivos de configuração principais do PostgreSQL é o pg_hba.conf. Nesse arquivo, ficam armazenadas as formas de autenticação dos clientes que irão se comunicar com o servidor de banco de dados. Supondo que as seguintes linhas a seguir compõem o pg_hba.conf, é correto afirmar que:

Provas
Nos dias atuais, JAX-RS é uma tecnologia webservices amplamente utilizada para desenvolvimento de aplicativos, sobretudo, integrada com Enterprise JavaBeans (EJBs) e Contexts and Dependency Injection (CDI). Normalmente, utiliza-se uma anotação para integrar JAX-RS com EJB a fim de convertê-lo em uma RESTful Root Resource Class. Tal anotação é:
Provas
Um requisito cada vez mais comum em sistemas governamentais é a transparência de informações públicas. Isso implica que normalmente tais sistemas executem diversas consultas que retornam grandes massas de dados, tornando imprescindível o uso do recurso de paginação. Em Java Persistence Query Language é possível criar consultas paginadas, modificando a classe Query a partir do(s) seguinte(s) método(s):
Provas
Segundo a especificação JAVA EE 7, a tecnologia Java Server Faces permite utilizar anotações para definir o escopo em que um Managed Bean será armazenado. Sobre tais possibilidades de configuração, o escopo que persiste um bean através de múltiplas requisições HTTP durante a sessão de um usuário em uma aplicação Web é:
Provas
Considere o diagrama Entidade-Relacionamento apresentado abaixo. Uma ferramenta CASE foi responsável por realizar o mapeamento do diagrama para a DDL do PostgreSQL, e o resultado obtido é apresentado na listagem a seguir. Cada comando na listagem foi numerado, para facilitar a sua referência.


Acerca do mapeamento de banco de dados apresentado, marque a alternativa correta:
Provas
Considere o programa abaixo em Java que implementa árvores e algoritmos de navegação em pré-ordem, ordem simétrica e pós-ordem.

Assinale a alternativa, que contém o resultado produzido pela execução do programa.
Provas
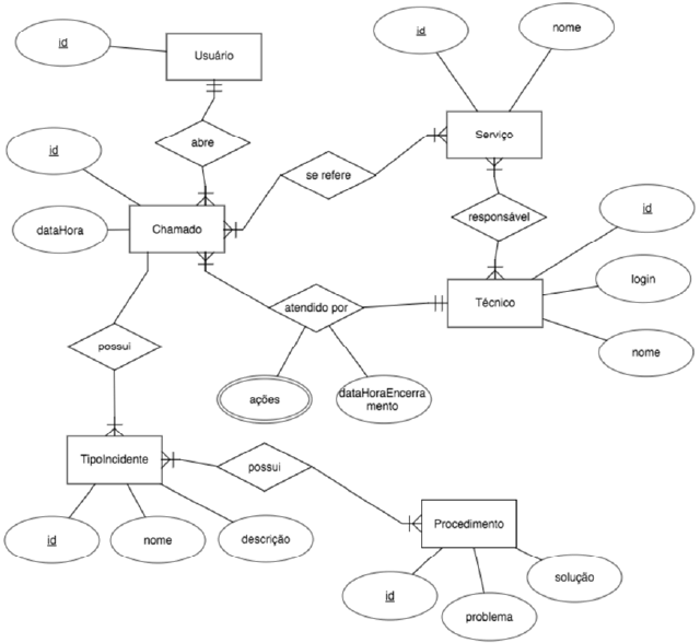
O diagrama Entidade Relacionamento conceitual apresentado abaixo foi construído com o objetivo de se registrar as informações em uma ferramenta para gestão de incidentes em uma organização de Tecnologia da Informação.

Considerando o diagrama apresentado, marque a alternativa correta:
Provas
Considere o programa Java fornecido no quadro abaixo:
import java.util.*;
import java.nio.file.*;
public class Text2Array2 {
public static void main(String args[]) {
try {
List<String> lista = new ArrayList<>();
String reg = "\\s*[a-zA-Z]+\\s*";
for (String linha : Files.readAllLines(Paths.get("file.txt"))) {
for (String parte : linha.split(reg)) {
lista.add(parte);
}
System.out.println(lista);
}
} catch(Exception e) { e.printStackTrace(); }
}
}
Considere ainda que o conteúdo do arquivo file.txt é o fornecido abaixo:
10 20 * ^ % a b c
x + y = 10 ;
Ao se executar o programa com o conteúdo de file.txt, a saída na tela do usuário é:
Provas
Caderno Container