Foram encontradas 8.108 questões.
Para o projeto elétrico de uma instalação foi adotado o esquema TN. Após o dimensionamento dos circuitos, foi constatado que, em um deles, a proteção contra contatos indiretos não se verificou. Dentre os procedimentos abaixo, aquele que NÃO soluciona o problema é a(o):
Provas

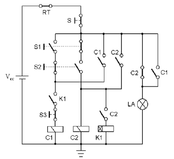
A figura apresenta o circuito elétrico de comando de duas máquinas trifásicas, por intermédio dos contatores C1 e C2. As chaves S, S1, S2 e S3 são do tipo sem retenção. Com relação ao funcionamento do sistema, em condições normais, e considerando que acionar uma chave significa apertála e soltá-la em seguida, foram feitas as afirmativas a seguir.
I - A lâmpada LA somente estará acesa em uma das duas seguintes situações: a) quando os contatores C1 e C2 estiverem desenergizados; b) quando somente o contator C1 estiver energizado e C2 desenergizado.
II - Após o acionamento da chave S, a máquina comandada por C1 poderá entrar em funcionamento somente acionando-se a chave S1.
III - O contator C1 somente poderá ser energizado através do acionamento da chave S1, caso o contator C2 já esteja energizado e após o tempo programado no relé temporizador K1.
IV - Quando a máquina comandada pelo contator C1 estiver energizada, o acionamento da chave S3 permitirá desligá-la sem desenergizar a outra máquina e, nessa situação, imediatamente após o acionamento da chave S3, a lâmpada LA apaga.
V - Imediatamente após o acionamento da chave S, os contatores C1 e C2 e o relé temporizador K1 estarão desenergizados, mas a lâmpada LA estará acesa.
São verdadeiras, apenas, as afirmativas:
Provas

A figura mostra as curvas tempo-corrente típicas de um fusível em série com um disjuntor de ação termomagnética. Uma condição para que a coordenação da proteção relativa às curvas indicadas seja seletiva é que o:
Provas

O triângulo das potências acima representa a operação de um motor monofásico. Foram realizadas medidas de potência por um wattímetro, da tensão nos terminais do motor, por um voltímetro e da corrente solicitada, por um amperímetro. É correto afirmar que a(o):
Provas

A figura mostra o uso de um galvanômetro G de bobina móvel de
de fundo de escala e
de resistência interna, usado para configurar um ohmímetro série. O potenciômetro Rp é usado para fazer o ajuste zero na medida de resistência. Com as pontas de prova em curto, o valor de Rp, em
para ajustar o zero da escala é:
Provas
Considere as afirmativas relacionadas aos princípios do eletromagnetismo.
I - Em circuitos magnéticos, é válido considerar que os efeitos de cada fonte de força magnetomotriz podem ser tratados isoladamente e os resultados (fluxos magnéticos resultantes) somados.
II - As curvas de histerese, típicas de magnetização de materiais ferromagnéticos, são responsáveis pela propriedade não linear dos circuitos magnéticos e pela possível existência de densidades de fluxos remanentes.
III - A relutância de um material à tentativa de estabelecer um fluxo magnético no seu interior é inversamente proporcional à sua permeabilidade magnética.
É(São) correta(s) a(s) afirmativa(s):
Provas
Um motor elétrico de indução tipo gaiola, de potência 1 Hp, está em funcionamento normal quando seu eixo é travado por um objeto que caiu acidentalmente sobre as engrenagens da transmissão. A corrente elétrica estimada no motor, após o travamento e imediatamente antes que a proteção desarme, é:
Provas

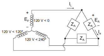
A figura acima ilustra um gerador tipo Y ligado a uma carga trifásica tipo Δ equilibrada. Se ZA=(6 + j8)Ω, os módulos das correntes Ia e IL são, em Ampères, respectivamente:
Provas

A figura ilustra um sinal de tensão periódico formado por semiciclos senoidais. O valor eficaz da tensão V(t) é:
Provas

Uma carga resistiva é colocada entre os pontos 1 e 2 do circuito de corrente contínua mostrado na figura acima. A carga deve absorver 1/3 da potência total fornecida pelas duas fontes de tensão. O valor dessa carga, em kW, deve ser de:
Provas
Caderno Container