Foram encontradas 769 questões.
A Figura abaixo ilustra o plano de Argand-Gauss onde os pólos A, B e C (assinalados com X) se encontram representados. Esses polos são dados pela expressão s = σ + jω.

Ao se realizar a Transformada Z, em que z = eTs e T é o período de amostragem, o mapeamento desses polos no novo plano complexo é tal que:
Provas
O gráfico abaixo ilustra um degrau unitário u(t).

Modificações nessa função resultam em novos sinais, representados a seguir:

Marque a opção correta:
Provas
No diagrama abaixo, um circuito lógico utilizando portas lógicas NOR é utilizado para implementação da lógica de uma determinada porta lógica. Neste diagrama, A e B representam as entradas e S representa a saída. A porta lógica implementada através deste diagrama é:

Provas
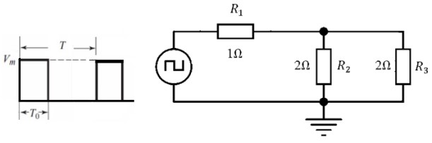
O circuito da figura a seguir é alimentado pela forma de onda pulsante apresentada com T0 = T/3. Considerando Vm = 10V, o valor eficaz da corrente que circula no resistor R1, em amperes, é dado por:

Provas
Um grupo de alunos montou o circuito abaixo para analisar a carga e descarga do capacitor C (inicialmente descarregado). No tempo t=0s, a chave está fechada na posição 1 e, após tempo t=1s, com o capacitor carregado com tensão Vc1, a chave Ch1 é comutada para a posição 2. Desconsiderando o tempo de comutação da chave e considerando todos os elementos do circuito como ideais, o valor da resistência R para que, em t=2s, a tensão no capacitor seja de e -1 Vc1 é igual a:

Provas
Em uma experiência de laboratório com o circuito abaixo, foi observado o maior aquecimento possível do resistor da carga RL ao ajustar o resistor variável R. O valor de R ajustado para esta condição é igual a:

Provas
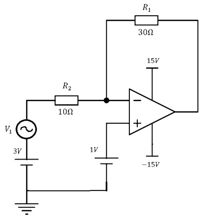
Considerando o circuito abaixo, o valor RMS de V1(sinal senoidal com freqüência de 60Hz) é ajustado de forma que o amplificador operacional não atinja o valor de saturação. Considerando todos os elementos do circuito na condição ideal, o valor RMS de V1 deve ser ajustado (em volts) de forma que:

Provas
Provas
Provas
A representação na forma exponencial do número complexo z= -2 +2j é:
Provas
Caderno Container