Magna Concursos

Foram encontradas 769 questões.

A automação desempenha um papel central na Indústria 4.0, permitindo a execução de processos industriais de forma autônoma e inteligente. Quando pretendemos desenvolver e implementar um projeto de automação industrial ou de automação predial é necessário pensar em todos os processos necessários para que as máquinas atuem conforme o planejado. Diante dessa exigência, temos os protocolos de comunicação.
Em relação aos protocolos de comunicação, avalie as afirmações a seguir.

I. Uma das principais características do BACnet é seu modelo de comunicação mestre-escravo, onde um único dispositivo mestre controla múltiplos dispositivos escravos. Esse modelo permite uma troca de dados eficiente e um controle centralizado.
II. O Modbus é utilizado em uma variedade de ambientes, desde edifícios comerciais até instalações industriais, para garantir que diferentes sistemas possam se comunicar de forma eficaz e utiliza como recurso os tipos de dados suportados em entrada analógica, saída binária e valores multiestado.
III. Ao comparar BACnet e Modbus, várias diferenças importantes emergem em termos de estrutura de protocolo, métodos de comunicação e casos de uso típicos. Essas diferenças são cruciais para que os profissionais de engenharia as compreendam a fim de selecionar o protocolo apropriado para suas aplicações específicas.

Está correto o que se afirma em
 

Provas

Questão presente nas seguintes provas
3995863 Ano: 2025
Disciplina: Engenharia de Automação
Banca: FURB
Orgão: SED-SC
Para garantir a intercambiabilidade na automação industrial entre sensores e controladores, é necessária utilização de sinais elétricos padronizados para comunicação entre esses equipamentos. Segundo a IEC 60381, o sinal analógico padrão para corrente contínua mais utilizado em instrumentação industrial é de:
 

Provas

Questão presente nas seguintes provas
Considerando a automação de um sistema de distribuição, assinale a alternativa que apresenta apenas componentes do sistema associados à automação.
 

Provas

Questão presente nas seguintes provas
3960487 Ano: 2025
Disciplina: Engenharia de Automação
Banca: FURB
Orgão: Pref. Biguaçu-SC
Provas:
Um sistema SCADA (Supervisory Control and Data Acquisition ) é uma plataforma de software e hardware que permite o monitoramento e controle remoto em tempo real de processos industriais ou infraestruturas (como saneamento, energia, petróleo e gás), coletando dados de sensores e equipamentos de campo (UTRs/CLPs) e exibindo-os de forma gráfica e intuitiva para operadores, possibilitando decisões rápidas e automação de tarefas, sendo a telemetria a tecnologia de comunicação (rádio, satélite) que viabiliza essa troca de dados à distância. Sobre esse tema, analise as afirmações e assinale a alternativa correta

I.Uma IHM (Interface Homem-Máquina) é um dispositivo ou sistema que permite a interação direta entre o operador e uma máquina, processo ou equipamento industrial, apresentando informações de forma visual e possibilitando o envio de comandos ao sistema. Em contextos de engenharia elétrica, a IHM é fundamental para monitorar grandezas elétricas, estados de equipamentos, alarmes e para operar sistemas como subestações, painéis de controle e usinas fotovoltaicas, tornando a operação mais segura, intuitiva e eficiente.

II.Uma rede Modbus RTU é um protocolo de comunicação serial para automação industrial, que usa uma arquitetura mestre-escravo em uma rede física como a RS485. A comunicação é iniciada apenas pelo mestre, que envia requisições para os dispositivos escravos, e os escravos respondem aos comandos do mestre. Esse protocolo é conhecido por sua simplicidade e eficiência, sendo amplamente utilizado para conectar equipamentos como CLPs, inversores, IHMs e sistemas SCADA.

III.A lógica Ladder que organiza instruções entre duas linhas verticais, representando entradas (contatos) e saídas (bobinas) de forma visual e simples é padronizada pela norma IEC 60076-3.

É correto o que se afirma em:
 

Provas

Questão presente nas seguintes provas
3900912 Ano: 2025
Disciplina: Engenharia de Automação
Banca: FGV
Orgão: CPNU/CNU
Provas:
Tomás está desenvolvendo um projeto de IoT para otimizar o acompanhamento da assiduidade escolar de crianças que frequentam as escolas públicas, a fim de verificar se os horários de chegada e saída da escola são compatíveis com aqueles oferecidos em cada turno (manhã, tarde e integral).
Dentre os diversos componentes de um projeto de IoT, para capturar a hora de entrada e de saída das crianças da escola, Tomás deve usar um:
 

Provas

Questão presente nas seguintes provas
3855473 Ano: 2025
Disciplina: Engenharia de Automação
Banca: FUNCERN
Orgão: IF-PE
Em um diagrama funcional de um sistema de automação para uma linha de produção, o motor de uma esteira (M1) só pode ser acionado, se uma chave de partida (S1) for acionada e uma chave de segurança (LS1) indicar que o portão de proteção está fechado. Quando M1 é acionado, um relé de tempo (KT1) inicia a contagem. Após um retardo programado, o relé KT1 fecha um de seus contatos para energizar a bobina de um segundo contator (K2), que aciona um motor de bomba (M2). Se o botão de emergência (S0) ou a chave de segurança (LS1) forem atuados, todo o sistema deve ser desligado. A lógica de controle indica que
 

Provas

Questão presente nas seguintes provas
3855449 Ano: 2025
Disciplina: Engenharia de Automação
Banca: FUNCERN
Orgão: IF-PE
Em uma linha de envase de bebidas, o controle da vazão de líquido em garrafas é feito por uma válvula motorizada, cuja abertura é comandada por um controlador automático. O sistema pode ser representado por um diagrama de blocos simplificado na figura a seguir, no qual o controlador C(s) atua sobre a válvula (atuador) e esta influencia a dinâmica do fluxo, representada pela planta G(s). A medição da vazão é realizada por um sensor com dinâmica própria H(s).


Enunciado 4837089-1



Com base no exposto, assinale a opção correta.
 

Provas

Questão presente nas seguintes provas
3855444 Ano: 2025
Disciplina: Engenharia de Automação
Banca: FUNCERN
Orgão: IF-PE
Em uma indústria de peças automotivas, foram realizadas mudanças para modernizar o processo e reduzir custos. Nos fornos de tratamento térmico, os antigos registradores de temperatura analógicos, com cartas do tipo fita, foram desativados. Em substituição, implantou-se uma rede industrial e os valores de temperatura passaram a ser acessados por um sistema supervisório na sala de controle. O componente do sistema supervisório que desempenha a mesma função principal desses registradores desativados denomina-se
 

Provas

Questão presente nas seguintes provas
3823813 Ano: 2025
Disciplina: Engenharia de Automação
Banca: CESPE / CEBRASPE
Orgão: TJ-PA

Considerando que determinado processo dinâmico tem como a função de transferência \(G(s) = \dfrac{200}{(s+1)(s+10)(s+20)}\) julgue os itens subsequentes.

Assumindo-se realimentação negativa unitária, a partir de avaliação pelo método do lugar geométrico das raízes, conclui-se que o processo G(s) pode tornar instável o sistema em malha fechada para um controlador proporcional com ganho elevado.

 

Provas

Questão presente nas seguintes provas
3822880 Ano: 2025
Disciplina: Engenharia de Automação
Banca: CESPE / CEBRASPE
Orgão: TJ-PA

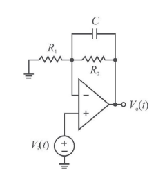
Enunciado 4756308-1

Considerando que todos os componentes usados no circuito precedente são ideais, julgue os itens subsequentes.

A função de transferência H(s) do circuito, no domínio s da transformada de Laplace, é H(s) = 1 + \( \dfrac{R_{2}}{R_{1}} \)\( \dfrac{1}{1+R_{2}.C.s}. \)

 

Provas

Questão presente nas seguintes provas