Foram encontradas 60 questões.
Provas

( ) Seu referente é o substantivo masculino “instantes”.
( ) Concorda em número com pronome indefinido “alguns”.
( ) Por se tratar de um advérbio, deveria ser grafado no singular.
( ) Ao ser grafado no plural, caracteriza um erro de concordância nominal.
Provas
– O elefante está?
– Não estou entendendo bem: elefante, a senhora disse?
– Ele não foi aí hoje?
– Ele quem?
– O elefante.
– Que brincadeira é essa?
– Sabe onde posso encontrá-lo?
– Que eu saiba, no circo ou no Jardim Zoológico...
O escrevente se voltou, rindo, para as pessoas presentes:
– Tem uma mulher no telefone querendo falar com o elefante.
Um advogado se adiantou, muito digno:
– É para mim. Com licença.
E tomou o fone:
– Alô? É o Hélio Fontes. Pode falar”.
Provas


Provas
O Silicon Controlle d Rectifier (SCR) é um dispositivo eletrônico de quatro camada pnpn.
As seguintes afirmativas referem-se ao SCR.
I. Para o SCR conduzir corrente é necessário estar diretamente polarizado.
II. É um dispositivo com três terminais, sendo eles o anodo, o catodo e o terminal de porta (gate).
III. Uma vez em condução, o SCR voltará ao seu estado de não condução apenas se o sinal de corrente do terminal de porta for retirado.
IV. Quando o SCR estiver diretamente polarizado e receber um pulso de corrente elétrica no seu terminal de porta, o SCR conduzirá corrente.
V. O pulso de corrente no terminal de porta é a única forma de levar o SCR de seu estado de não condução para o estado de condução elétrica.
Estão corretas apenas as afirmativas
Provas
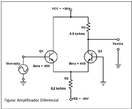
O Amplificado r Diferencial abaixo, é parte componente da questão.

MALVINO, P. BATES, D. Eletrônica. 7 ed. Nova Iorque: Mcgraw Hill, 2007. Vol. 2. (Adaptada).
A definição correta do circuito apresentado na figura é: Amplificador Diferencial na configuração de entrada
Provas
Baseado nos valores dos resistores e das tensões desenvolvidas no circuito abaixo, calcule o valor de R3. Para o cálculo, considere o Amplificador Operacional como ideal e alimentado com fonte simétrica ideal.

Fonte: Arquivo da Banca Elaboradora.
Marque a alternativa com a resposta correta.
Provas
A norma NBR 5410 é a norma brasileira de instalações elétricas de baixa tensão. A NBR 5410 define três níveis de proteção contra choques elétricos.
Associe as colunas relacionando cada um dos níveis de proteção contra choques elétricos com a sua respectiva definição.
NÍVEIS DE PROTEÇÃO CONTRA CHOQUES ELÉTRICOS
(1) Básico
(2) Adicional
(3) Supletivo
DEFINIÇÃO
( ) Meio destinado a suprir a proteção contra choques elétricos quando massas ou partes condutivas acessíveis tornam-se acidentalmente vivas.
( ) Meio aplicável em situações ou locais em que os perigos do choque elétrico são particularmente graves.
( ) Meio destinado a impedir contato com partes vivas perigosas em condições normais.
A sequência correta dessa associação é:
Provas
Labão, pai de Raquel, serrana bela;
Mas não servia ao pai, servia a ela,
E a ela só por prêmio pretendia.
Passava, contentando-se com vê-la;
Porém o pai, usando de cautela,
Em lugar de Raquel lhe dava Lia.
Lhe fora assim negada a sua pastora,
Como se a não tivera merecida,
Dizendo: – Mais servira, se não fora
Para tão longo amor tão curta a vida!
Que pastorava o gado de Labão.
Pai da linda Raqué; por ele, não:
Mais, por ela que em paga lhe cabia.
Se alegrava de vê seu coração.
E aconteceu que o pai, espertaião,
Ruendo a corda, lhe entregô a Lia.
E deu, de boa-fé a boca doce,
Pela troca da prenda prometida,
Falando: Isto era nada, se num fosse
Pra tanto bemquerê tão poca a vida.
Provas
A arquitetura superescalar de computadores foi uma evolução natural das pesquisas de arquitetura de computador. Embora possua raízes no início do ano de 1960, o termo arquitetura superescalar foi cunhada em 1987. Pode-se afirmar que a arquitetura superescalar de computadores tem como meta aumentar a
Provas
Caderno Container