Foram encontradas 515 questões.
Analise a tabela-verdade abaixo:

Com base na tabela, qual é a expressão lógica simplificada (preferencialmente usando mapa de Karnaugh) para a função S?
Provas
Analise a Figura 8 abaixo:

Figura 8
Qual é o valor do capacitor Cx para que a capacitância equivalente (Ceq) entre os pontos A e B seja de 60,33 µF?
Provas
Em luminotécnica, sabe-se que parte da luz irradiada diretamente para o plano de trabalho é a que mais contribui para o iluminamento. No entanto, apenas uma parte da luz irradiada para o teto e paredes atinge esse plano, muitas vezes, após várias reflexões. O fator de utilização (η) é a razão do fluxo de luz útil, isto é, aquele que incide efetivamente sobre o plano de trabalho, para o fluxo total emitido. O fator de utilização depende do(a):
I. Distribuição de luz da luminária.
II. Rendimento da luminária, entendido como a razão do fluxo emitido para a soma dos fluxos (individuais) das lâmpadas.
III. Reflexão do teto, paredes e plano de trabalho (ou piso).
Quais estão corretos?
Provas
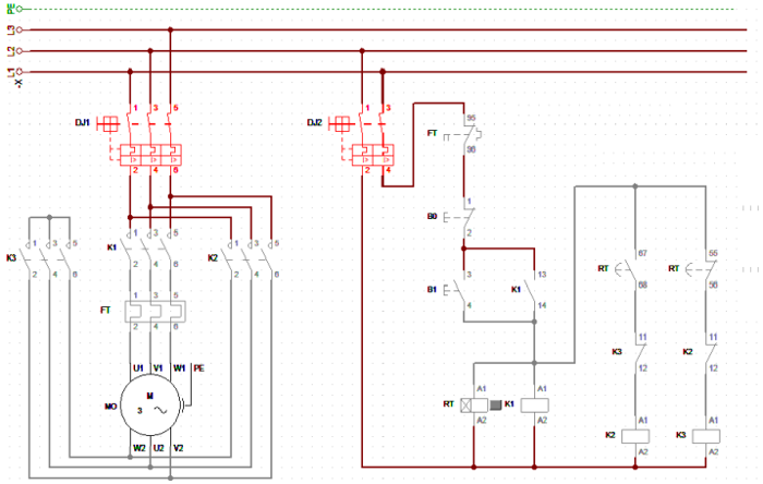
A Figura 7 exibe o diagrama de força e controle de um motor trifásico de 6 terminais na configuração partida estrela-triângulo.

Figura 7
Com base no diagrama, assinale a alternativa correta.
Provas
Para o projeto de uma fonte de bancada de 12 V e saída de até 30 A, considere que a tensão de alimentação é monofásica, 127 V. Devido às características de projeto (tamanho final, materiais de acabamento, entre outros aspectos), o transformador deverá ter 300 espiras no primário. Qual é o número de espiras no secundário (N2) e a corrente circulante no primário do transformador (I1)? Considere um transformador ideal sem perdas e arredondamentos a partir da segunda casa decimal.
Provas
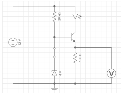
O circuito eletrônico da Figura 6 é a etapa final de uma fonte CC interna de um equipamento. Sua fonte e tensão 12 V CC representa a etapa anterior de retificação e filtragem de ripple, e o resistor de 100 Ohms representa a resistência equivalente da carga a ser alimentada. Considere: Vbe = 0,8 V, Vz = 4 V e diodos com comportamento ideal.

Figura 6
Qual é a leitura do voltímetro ideal, ou seja, a tensão na carga de 100 Ohms?
Provas
Considerando a NR 33 – Segurança e Saúde nos Trabalhos em Espaços Confinados, seção 33.5: Medidas de prevenção em espaços confinados, item 33.5.13 Sinalização de segurança, assinale a alternativa INCORRETA.
Provas
Na culinária clássica e contemporânea, os cortes de vegetais e verduras desempenham um papel essencial tanto na estética quanto na cocção dos alimentos. Nesse sentido, qual é a principal importância de dominar os cortes clássicos e contemporâneos na preparação de vegetais?
Provas
A produção de refeições exige a integração de fatores como o tipo de alimento, as técnicas de preparo e a infraestrutura disponível, requerendo equipamentos e utensílios que otimizem as operações e garantam a padronização do produto final. Para o sucesso na elaboração de cardápios ou preparações culinárias, é essencial a descrição precisa das quantidades dos ingredientes, assegurando consistência e qualidade em cada reprodução. Para a determinação das quantidades corretas de alimentos que possuam perdas inevitáveis, tais como cascas e aparas, criou-se o fator de correção, uma constante decorrente entre peso bruto (PB) e peso líquido (PL). Nesse sentido, analise o trecho a seguir:
“Peso __________ é o alimento ________, alimento conforme se adquire, sem sofrer nenhum processo no pré-preparo (alimento inteiro, incluindo as partes não comestíveis). Já o peso __________ é alimento __________________ após sofrer a remoção das partes não comestíveis (cascas, sementes)” (Braccini, 2018).
Assinale alternativa que preenche, correta e respectivamente, as lacunas do trecho acima.
Provas
A autólise é um processo em que a farinha e a água são misturas e deixadas para descansar por um mínimo de 15-20 minutos. Durante esse tempo, duas reações importantes ocorrem na massa. Na primeira ação, as proteínas da farinha se hidratam melhor, proporcionando um melhoramento das propriedades da estrutura do glúten de textura e retenção de CO2. A segunda é natural, pois ocorre por meio de uma enzima específica de degradação da proteína. Qual é o nome dessa enzima?
Provas
Caderno Container