Foram encontradas 3.569 questões.
Disciplina: TI - Organização e Arquitetura dos Computadores
Banca: CESGRANRIO
Orgão: Petrobrás

A figura mostra um dispositivo eletrônico, cuja função lógica é acender os LEDs marcados de a a g, compondo os sete segmentos que geram os algarismos de 0 a 9, da forma mostrada no teclado.
As variáveis lógicas do circuito são A, B, C e D, sendo que A é o bit mais significativo.
A expressão booleana para acender o segmento e é:
Provas
Disciplina: TI - Organização e Arquitetura dos Computadores
Banca: CESGRANRIO
Orgão: Petrobrás
A respeito dos tipos de memória em um microcomputador, considere as afirmativas a seguir.
I - O BIOS é a memória permanente do computador, usada para a inicialização.
II - O disco rígido é uma unidade de memória secundária.
III - A memória SRAM é mais lenta que a memória DRAM.
IV - A memória dinâmica possui maior capacidade de armazenamento que a memória estática.
V - A memória cache on-die é uma memória RAM estática, localizada na mesma pastilha de silício do processador.
Estão corretas apenas as afirmativas:
Provas

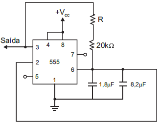
A figura apresenta um circuito integrado 555 na configuração astável com duty cycle de 50%. Nesta condição, o período de oscilação do sinal gerado, em segundos, pode ser calculado por T = 1,4 Rt Ct , onde Rt é o valor da resistência, em ohms, entre os pinos 3 e 6, e Ct é o valor da capacitância, em Farads, entre os pinos 1 e 6. A fim de obter uma freqüência de oscilação de 1,7 kHz, o valor aproximado da resistência R, em kΩ , é:
Provas
Um transmissor de pressão diferencial, usado para medição de vazão líquida, está conectado às tomadas de pressão da placa de orifício, em uma tubulação de planta industrial. O transmissor foi calibrado para operar na faixa de 0 a 5000 mm H2O, que corresponde, linearmente, a uma corrente elétrica de saída, na faixa de 4mA a 20 mA.
A pressão diferencial, em mm H2O, que está sendo gerada na placa, correspondente a uma saída de 12 mA no transmissor é:
Provas

A tabela apresenta o mapa de Karnaugh correspondente à saída F de um circuito digital, com 4 variáveis lógicas de entrada A,B,C,D. A expressão booleana correspondente ao sinal F é:
Provas

A adaptação no flip-flop RS, ilustrado na figura, permite transformá-lo em um flip-flop:
Provas

A figura ilustra um decodificador com 3 entradas e 8 saídas, onde o sinal de entrada E3 representa o bit mais significativo. A expressão lógica de S, implementada pelo circuito digital, é:
Provas

Dispondo apenas de circuitos integrados do tipo 74LS03, que possuem quatro portas NOR com duas entradas, o número mínimo necessário destas portas, para implementar a função AND ilustrada acima, é:
Provas
A soma dos números (10100110)2 + (75)10 na base 16 é:
Provas

O circuito resistivo da figura é alimentado com uma fonte de tensão e uma de corrente. A expressão da corrente I assinalada no circuito é:
Provas
Caderno Container