Foram encontradas 40 questões.
O código Very High Speed Integrated Circuit Hardware Description Language (VHDL) foi desenvolvido na década de 80 devido à necessidade de se criar uma linguagem que descrevesse um hardware digital. Com o passar dos anos, o código VHDL sofreu algumas modificações e foi padronizado pelo Institute of Electrical and Electronic Engineer (IEEE), sendo o 1164 um dos padrões mais utilizados atualmente, o qual inclui condições de alta impedância e também situações de nós não inicializados.
Com base nos nomes dos comandos do código VHDL, associe a coluna da direita com a da esquerda de acordo com as características e funções dessas estruturas.
(1) ARCHITECTURE
(2) STD_LOGIC
(3) ENTITY
(4) SIGNAL
(5) PROCESS
(6) COMPONENT
( ) Define os sinais internos do dispositivo lógico programável, sendo declarado sempre após o comando da arquitetura.
( ) Tipo de dados que são predefinidos em pinos ou nós internos do dispositivo lógico programável, como, por exemplo, níveis lógicos ou alta impedância.
( ) Instrução que permite descrever as funções lógicas na arquitetura de forma sequencial.
( ) Comando que indica o início do código em que se pretende descrever as funções lógicas a serem realizadas pelo dispositivo lógico programável.
( ) Código utilizado em arquiteturas estruturais, no qual é possível a construção de projetos hierárquicos.
( ) Comando que especifica principalmente os pinos de entrada e saída do dispositivo lógico programável.
Assinale a alternativa que apresenta a ordem CORRETA de associação, de cima para baixo.
Provas
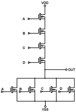
Os transistores de efeito de campo MOSFET são encontrados com frequência em circuitos integrados devido ao seu elevado nível de integração e, consequentemente, promovendo a diminuição do consumo de potência em circuitos eletrônicos. Uma família lógica que utiliza esses transistores é a Complementary Metal-Oxide-Semiconductor (CMOS) que faz uso das mesmas quantidades entre transistores PMOS e NMOS, formando portas lógicas digitais.
Tomando como base as arquiteturas básicas de portas lógicas na tecnologia CMOS e considerando o esquemático a seguir, qual a função lógica executada pelo circuito?

Assinale a alternativa que responde CORRETAMENTE à questão acima.
Provas
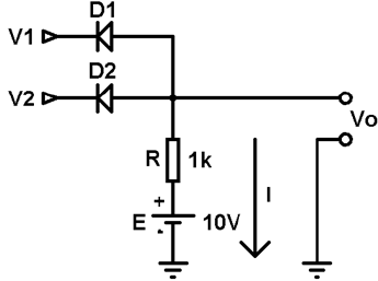
O circuito ilustrado a seguir utiliza diodos para realizar a função de uma porta lógica. Considerando que V1 = 0 V, V2 = 5 V e que o valor da queda de tensão nos diodos em polarização direta é de 0,7 V, quais serão, respectivamente, os valores da tensão Vo, da corrente I e a função lógica executada pelo circuito?

Assinale a alternativa que responde CORRETAMENTE à questão acima.
Provas
A figura a seguir mostra um conversor D/A projetado com rede R/2R, o qual recebe em suas entradas A, B, C e D a informação digital em código binário. Considerando que as entradas dessa informação digital receberão o nível lógico baixo (0V) ou nível lógico alto (5V), quais serão os valores aproximados de fundo de escala e de resolução (sendo este último em percentual) respectivamente para esse circuito?

Assinale a alternativa que responde CORRETAMENTE à questão acima.
Provas
Através da Álgebra de Boole é possível simplificar expressões lógicas, podendo-se diminuir a quantidade de portas lógicas utilizadas na elaboração de um circuito digital. Para a expressão lógica x apresentada a seguir, empregando a Álgebra de Boole, qual será a simplificação que pode ser obtida?
!$ x = \overline{ ( \overline{ \overline{RS}T} + \overline{RS} + \overline{R}) \overline{T}} !$
Assinale a alternativa que responde CORRETAMENTE à questão acima.
Provas
“Promover a inclusão e formar cidadãos, por meio de educação profissional, científica e tecnológica, gerando, difundindo e aplicando conhecimento e inovação, contribuindo para o desenvolvimento socioeconômico e cultural" (PDI/IFSC – 2015/2019, p. 27)
De que se trata o texto acima?
Assinale a alternativa que responde CORRETAMENTE à questão acima.
Provas
- LegislaçãoLei 9.394/1996: Lei de Diretrizes e Bases da Educação Nacional
- Educação Profissional – Leis, decretos, portarias, resoluções e pareceres
Provas
- Currículo (Teoria e Prática)
- Ensino SuperiorDidática e Prática no Ensino Superior
- Pesquisa em Educação
- Planejamento na EducaçãoNíveis e tipos de planejamentoPlanejamento Educacional
- Elaboração do Planejamento de Ensino
- Currículo: planejamento, seleção e organização dos conteúdos
“O planejamento, em relação aos diversos níveis, deve ser o instrumento direcional de todo o processo educacional, pois ele tem condições de estabelecer e determinar as grandes urgências, de indicar as prioridades básicas e de ordenar e determinar todos os recursos e meios necessários para a consecução de metas da educação." (Menegolla e Sant'Anna, 2001, p.31)
Considerando as características dos diferentes níveis de planejamento, associe a coluna da direita com a da esquerda.
(1) Planejamento Educacional
(2) Planejamento da Escola
(3) Planejamento curricular
(4) Plano de curso
(5) Plano de disciplina
(6) Plano de aula
( ) É de fundamental importância para a escola e para o aluno, pois determina os objetivos, relaciona as disciplinas, os conteúdos, as atividades e experiências que possibilitarão o alcance dos objetivos de aprendizagem.
( ) Define a organização de um conjunto de disciplinas que serão ministradas e desenvolvidas em uma escola.
( ) Torna-se necessário, tendo em vista as finalidades da educação, constituindo o instrumento básico para que todo o processo educativo se concretize.
( ) Constitui uma atividade que envolve o processo de reflexão, de decisões sobre a organização, o funcionamento e a proposta pedagógica da instituição.
( ) Expressa a proposta de trabalho do professor, constituindo a previsão do desenvolvimento do conteúdo. Corresponde ao nível de maior detalhamento do processo de planejamento didático.
( ) Sistematiza a ação do professor, pois expressa a previsão de conhecimentos e conteúdos que serão ministrados, a definição dos objetivos e a seleção de procedimentos e técnicas de ensino.
Assinale a alternativa que contém a ordem CORRETA de associação, de cima para baixo
Provas
- Currículo (Teoria e Prática)Concepções de currículo
- Currículo (Teoria e Prática)Teorias curriculares
“Isto é um currículo: um ser falante, como nós, efeito e derivado da linguagem […] Um ser sem coerência e sem profundidade. Que experimenta razões fracionadas, construídas ao redor de pedaços de falas de cada um. Que pode (pode?) ser qualquer coisa, em qualquer momento. Que não sabe mais para onde vai, mas que mesmo assim, continua em frente, querendo saber das condições históricas e políticas, que produzem as verdades linguajeiras de um currículo" (CORAZZA, 2002, p.14).
Assinale a alternativa que indica a concepção de currículo destacada pelo texto acima.
Provas
- LegislaçãoCursos de Graduação e Educação Profissional Tecnológica - Decretos e Portarias
- Educação Profissional – Leis, decretos, portarias, resoluções e pareceres
( ) A transformação das Escolas de Aprendizes Artífices em Liceus Industriais deu-se a partir da necessidade de implantação de cursos técnicos de nível médio.
( ) O ingresso em qualquer curso superior para o aluno concluinte de um curso técnico de nível médio só foi possível a partir da aprovação da Lei nº 9.394, de 20 de fevereiro de 1996.
( ) O processo de criação dos Institutos Federais de Educação, Ciência e Tecnologia deu-se por meio da Lei nº 11.892, de 29/12/2008 e o IFSC foi criado mediante transformação do Centro Federal de Educação Tecnológica de Santa Catarina.
( ) A Rede Federal de Educação Profissional, Científica e Tecnológica é vinculada ao Ministério da Educação e é constituída pelos Institutos Federais, Universidade Tecnológica Federal do Paraná, os Centros Federais de Educação Tecnológica de Minas Gerais e do Rio de Janeiro, as Escolas Técnicas vinculadas às Universidades Federais e pelo Colégio Pedro II.
( ) Em 1978, todas as Escolas Técnicas Federais existentes foram transformadas em Centros Federais de Educação Tecnológica com a atribuição de formar engenheiros de operação e tecnólogos.
Assinale a alternativa que contém a sequência CORRETA de cima para baixo.
Provas
Caderno Container