Foram encontradas 2.550 questões.
Disciplina: TI - Desenvolvimento de Sistemas
Banca: CESPE / CEBRASPE
Orgão: UNIPAMPA
- Engenharia de SoftwareAnálise e Projeto de Software
- Engenharia de SoftwareDFD: Diagrama de Fluxo de Dados
A respeito da aplicabilidade de um fluxograma, julgue os itens subsecutivos.
Fluxograma é uma ferramenta para a modelagem de sistemas na qual se representa unicamente uma visão estruturada das funções do sistema, ou seja, o fluxo dos dados.
Provas
A respeito da aplicabilidade de um fluxograma, julgue os itens subsecutivos.
Para especificar a estrutura de armazenamento, endereçamento, acesso, alocação física e manipulação de dados, é fundamental utilizar o fluxograma como uma representação UML (Unified Modelling Language) do processo de modelagem física.
Provas
Disciplina: TI - Desenvolvimento de Sistemas
Banca: CESPE / CEBRASPE
Orgão: UNIPAMPA

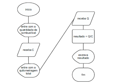
Com base no fluxograma apresentado, julgue o item abaixo.
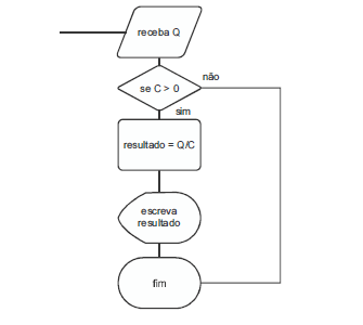
Para evitar que “resultado” apresente um erro de divisão por zero e que o valor de C seja maior que 0, basta alterar o fluxograma conforme apresentado abaixo.

Provas

Em relação à figura acima, que ilustra uma janela do navegador Google Chrome, e a tópicos relacionados à Internet, julgue o item a seguir.
A ferramenta
pode ser utilizada para adicionar a página em exibição à lista de favoritos.
Provas

A partir das figuras acima, que ilustram, respectivamente, uma janela do Excel 2010 e uma janela do PowerPoint 2010, julgue o item a seguir.
Utilizando-se o Excel, para calcular o preço total das cadeiras e inserir o resultado na célula D3, é suficiente realizar a seguinte sequência de operações: clicar a célula D3, digitar B3xC3 e, em seguida, pressionar a tecla
.
Provas

A partir das figuras acima, que ilustram, respectivamente, uma janela do Excel 2010 e uma janela do PowerPoint 2010, julgue o item a seguir.
Utilizando-se o PowerPoint, após selecionar o texto Aula 3 e clicar o botão
, o tamanho da fonte usada no texto selecionado será aumentado.
Provas

A partir das figuras acima, que ilustram, respectivamente, uma janela do Excel 2010 e uma janela do PowerPoint 2010, julgue o item a seguir.
Utilizando-se o Excel, a seguinte sequência de ações será suficiente para selecionar o grupo de células formado pelas células B1, C1 e D1: clicar a célula B1; pressionar e manter pressionada a tecla
; clicar a célula D1.
Provas
Julgue o item a seguir, a respeito de estruturas lógicas.
A frase “O gaúcho, o mato-grossense e o mineiro têm em comum o amor pelo seu estado natal” pode ser representada logicamente na forma \( P \land Q \land R \), em que P, Q e R sejam proposições simples convenientemente escolhidas.
Provas
Julgue o item a seguir, a respeito de estruturas lógicas.
A expressão “Uma revisão dos pisos salariais dos professores assegurará a revolução na educação básica a que a sociedade aspira, pois qualquer reforma para melhorar a qualidade do ensino deverá passar pela valorização do educador” pode ser representada pela sentença lógica \( P \rightarrow Q \), em que P e Q sejam proposições convenientemente escolhidas.
Provas
No que diz respeito a serviços de Internet, TCP/IP (Transmission Control Protocol/Internet Protocol) e rede, julgue os itens de 81 a 96. Nesse sentido, considere que a sigla DNS sempre que empregada refere-se à Domain Name System.
PHP (Hypertext Preprocessor) é um servidor web que fornece páginas por meio de HTTP (Hyper Text Transfer Protocol).
Provas
Caderno Container