Foram encontradas 40 questões.
Em um sistema de automação industrial, um motor será ligado quando ocorrer determinadas combinações do acionamento de chaves e sensores. Dessa forma, deverá ser criada uma função lógica combinacional S = f(A, B, C, D), em que A e C representam chaves, B e D representam sensores e S, representa a saída que aciona o motor.
Para isso, construiu se a Tabela Verdade das variáveis envolvidas, conforme mostrado a seguir. Na Tabela Verdade, A, B, C e D são as entradas e S é a saída. X é a condição irrelevante ou “não importa” para a saída S. O símbolo ’ representa inversão lógica. Desta forma, B’, por exemplo, significa B invertido ou complementado.
| A | B | C | D | S |
| 0 | 0 | 0 | 0 | 1 |
| 0 | 0 | 0 | 1 | X |
| 0 | 0 | 1 | 0 | 0 |
| 0 | 0 | 1 | 1 | 0 |
| 0 | 1 | 0 | 0 | 1 |
| 0 | 1 | 0 | 1 | 1 |
| 0 | 1 | 1 | 0 | 0 |
| 0 | 1 | 1 | 1 | 0 |
| 1 | 0 | 0 | 0 | 1 |
| 1 | 0 | 0 | 1 | 0 |
| 1 | 0 | 1 | 0 | 0 |
| 1 | 0 | 1 | 1 | 0 |
| 1 | 1 | 0 | 0 | 0 |
| 1 | 1 | 0 | 1 | 0 |
| 1 | 1 | 1 | 0 | X |
| 1 | 1 | 1 | 1 | 1 |
Assinale a alternativa que indica CORRETAMENTE a expressão lógica minimizada para a função S.
Provas
Com relação aos conversores estáticos de potência, marque ( V ) para as afirmativas verdadeiras e ( F ), para as
( ) A topologia buck abaixador têm sua tensão de saída inversamente proporcional ao tempo que a chave permanece desligada.
( ) O conversor tipo boost elevador têm seu ganho estático fortemente influenciado pela carga quando operado no modo de condução descontínua.
( ) Tempo morto é um termo utilizado para designar o intervalo de tempo entre comutações com o objetivo de se evitar curto circuito.
( ) O conversor buck boost abaixador elevador possuí dois estágios de operação no modo de condução contínua: armazenamento de energia no capacitor acumulador e transferência de energia para o indutor de saída.
( ) A relação entre o tempo que a chave de potência permanece fechada e o período de comutação é conhecida como razão cíclica.
Assinale a alternativa que contém a sequência CORRETA de associação, de cima para baixo.
Provas
Considere o programa em diagrama de contatos apresentado na figura abaixo implementado em um CLP. Em t = 0, todas as variáveis encontram se em nível lógico 0. Os gráficos apresentam as variações dos sinais I01 e I02 a partir de t > 0. Os níveis lógicos do sinal Q01 para os tempos A, B, C e D serão, respectivamente.


Provas
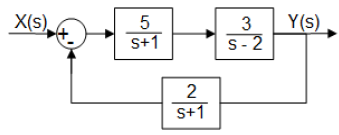
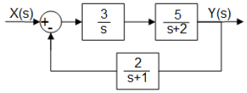
Assinale a alternativa que contenha o CORRETO diagrama de blocos equivalente à função de transferência apresentada abaixo:
!$ {\large{Y(s) \over X(s)}}={\large{10s+10 \over s^3+3s^2+2s+30}} !$
Provas
Com relação ao Plano de Desenvolvimento Institucional do IFSC - PDI 2015-2019, marque (V) para as afirmativas verdadeiras e (F), para as falsas.
( ) O PDI, com vigência quinquenal, é o documento que manifesta o ideal de educação, que registra o processo de construção da identidade institucional e que dá suporte para as ações educativas programadas pela lei.
( ) A Lei nº 11.892/2008 traz a obrigatoriedade de as instituições de ensino superior construírem o Projeto Pedagógico Institucional - PPI.
( ) A missão do IFSC é promover a inclusão e formar cidadãos, por meio da educação profissional, científica e tecnológica, gerando, difundindo e aplicando conhecimento e inovação, contribuindo para o desenvolvimento socioeconômico e cultural.
( ) Para o ciclo do PDI 2015-2019, a estrutura voltada a subsidiar o alinhamento institucional em prol do alcance da estratégia concebida, coletivamente, é o Comitê Permanente de Acompanhamento do Desenvolvimento Institucional.
( ) A cada exercício será concebido o PAT - Programa de Alimentação do Trabalhador, instrumento operacionalizador dos objetivos traçados no planejamento estratégico, o qual possibilita também a organização da disponibilidade de recursos orçamentários em projetos e demandas alimentares da instituição.
( ) O Relatório de Autoavaliação Institucional, elaborado anualmente pela Comissão Própria de Avaliação - CPA e o Relatório de Gestão/Prestação de Contas constituem-se nos principais documentos de avaliação do desenvolvimento institucional.
Assinale a alternativa que contém a sequência CORRETA de cima para baixo.
Provas
Considerando se os programas para CLP em linguagem ladder (de relés ou diagrama de contatos) mostrados na figura abaixo, onde A, B e C são os contatos das entradas e a saída é uma carga representada pela Lâmpada, assinale a alternativa CORRETA

Provas
O regulador linear quadrático LQR, é utilizado para controlar sistemas descritos em espaço de estados, de forma a minimizar a função custo: !$ J= \int_{0}^{∞} (x^T Qx+ u^T Ru)dt !$, , onde Q é um fator de ponderação de estados e R o fator de ponderação do sinal de controle. O objetivo é determinar uma matriz P que satisfaça a Equação Algébrica de Riccati de forma a obter a matriz de realimentação ótima de estados K, dada por !$ K=R^{-1}B^TP !$.
Assinale a alternativa que indica CORRETAMENTE a descrição do sistema em espaço de estados em malha fechada, após a aplicação da matriz de realimentação de estados.
Provas
Assinale a alternativa que indica CORRETAMENTE a função de transferência relativa ao sistema descrito abaixo em espaço de estados:
!$ \begin{matrix} \dot{x}_1 & -1 & 0 & 0 & x_1 & 1 \\ [\dot{x}_2] =& [0&-2&0].& [x_2]+&[1]. \mu \\ \dot{x}_3 & 0 &0 &-3& x_3 &1 \end{matrix} !$
!$ \begin{matrix} & x_1 \\y=[2-43] . & [x_2] \\ & x_3 \end{matrix} !$
Provas
O método de identificação de sistemas discretos conhecido como Mínimos Quadrados Recursivos (MQR) é utilizado para estimar os parâmetros do modelo de planta. O diagrama abaixo representa o processo de estimação de parâmetros via MQR.

Neste diagrama, !$ u(k) !$ representa o sinal de controle discreto, !$ y(k) !$ a saída da planta, !$ \hat{y}(k) !$ a saída estimada, dada por !$ \hat{y}=φ (k). θ (k-1) !$ e !$ ε (k) !$ o erro de estimação.
Em relação ao MQR, NÃO É CORRETO afirmar que:
Provas
Com relação à função de transferência descrita abaixo, marque ( V ) para as afirmativas verdadeiras e ( F ) para as falsas.
!$ {\large{Y(z^{-1}) \over X(z^{-1})}}={\large{(1-0,625.z^{-1}).z{-1} \over 1-0,75.z^{-1}+0,125.z^{-2}}} !$
( ) Esta é uma função de transferência de um sistema discreto de segunda ordem com polos em 0,5 e 0,25.
( ) Esta função representa um sistema instável, pois os polos discretos estão localizados à direita do plano complexo.
( ) O valor de regime da resposta ao degrau unitário do sistema representado por esta função é 1.
( ) Esta função representa um sistema causal.
( ) Esta função representa um sistema subamortecido.
Assinale a alternativa que contém a sequência CORRETA de cima para baixo.
Provas
Caderno Container