Foram encontradas 50 questões.
Na sequência 2; 6; 14; 26; 42; 62; x; y; 146, os valores de x e y são, respectivamente:
Provas
Questão presente nas seguintes provas
Avaliando o sinal de saída para cada circuito apresentado, é CORRETO afirmar que:

Provas
Questão presente nas seguintes provas
A equação algébrica resultante do circuito, sem aplicar métodos de simplificação, é melhor representada pelo item:

Provas
Questão presente nas seguintes provas
CATÁLOGO NACIONAL DE CURSOS TÉCNICOS – APRESENTAÇÃO
Como parte da política de desenvolvimento e valorização da educação profissional e tecnológica de nível médio, apresentamos o Catálogo Nacional de Cursos Técnicos. Este Catálogo configura-se como importante mecanismo de organização e orientação da oferta nacional dos cursos técnicos de nível médio. Cumpre também, subsidiariamente, uma função indutora ao destacar novas ofertas em nichos tecnológicos, culturais, ambientais e produtivos, propiciando uma formação técnica contextualizada com os arranjos socio-produtivos locais, gerando novo significado para formação, em nível médio, do jovem brasileiro.
Convencidos da importância estratégica da educação profissional e tecnológica para o desenvolvimento socioeconômico sustentável do país, temos trabalhado arduamente em sua reconfiguração e expansão qualificada. A expansão da rede federal, o fomento à articulação entre educação científica e educação profissional, por meio do ensino médio integrado ou do Proeja, encontram no Catálogo uma poderosa ferramenta de orientação e indução que lista 185 possibilidades de formação para o trabalho.
Fonte: MEC-http://catalogonct.mec.gov.br/apresentacao.php. Acesso 13.04.10.
Observe no texto as palavras subsidiariamente, indutora e fomento.
No texto, elas significam, respectivamente:
Provas
Questão presente nas seguintes provas
Identifique o tipo do circuito amplificador apresentado, definindo sua classe de operação.

Provas
Questão presente nas seguintes provas
CATÁLOGO NACIONAL DE CURSOS TÉCNICOS – APRESENTAÇÃO
Como parte da política de desenvolvimento e valorização da educação profissional e tecnológica de nível médio, apresentamos o Catálogo Nacional de Cursos Técnicos. Este Catálogo configura-se como importante mecanismo de organização e orientação da oferta nacional dos cursos técnicos de nível médio. Cumpre também, subsidiariamente, uma função indutora ao destacar novas ofertas em nichos tecnológicos, culturais, ambientais e produtivos, propiciando uma formação técnica contextualizada com os arranjos socio-produtivos locais, gerando novo significado para formação, em nível médio, do jovem brasileiro.
Convencidos da importância estratégica da educação profissional e tecnológica para o desenvolvimento socioeconômico sustentável do país, temos trabalhado arduamente em sua reconfiguração e expansão qualificada. A expansão da rede federal, o fomento à articulação entre educação científica e educação profissional, por meio do ensino médio integrado ou do Proeja, encontram no Catálogo uma poderosa ferramenta de orientação e indução que lista 185 possibilidades de formação para o trabalho.
Fonte: MEC-http://catalogonct.mec.gov.br/apresentacao.php. Acesso 13.04.10.
Quanto à acentuação gráfica, observe as seguintes palavras sublinhadas no exemplo:
“A expansão da rede federal, o fomento à articulação entre educação científica e educação profissional, por meio do ensino médio integrado ou do Proeja, encontram no Catálogo uma poderosa ferramenta de orientação e indução que lista 185 possibilidades de formação para o trabalho”.
As palavras acentuadas e sublinhadas foram à, científica e médio.
Sobre a razão de serem palavras que devem ser acentuadas, afirma-se:
I. A primeira é acentuada por tratar-se de um monossílabo tônico; a segunda, por ser palavra proparoxítona; e a terceira, pela pronúncia aberta do fonema é (representado pela letra e acentuada.)
II. A primeira é acentuada por tratar-se da forma do verbo haver, 3.ª pessoa do singular; a segunda, por ser palavra polissílaba; e a terceira, por ser uma palavra proparoxítona terminada em ditongo crescente.
III. A primeira é acentuada por tratar-se da fusão da preposição a com o artigo a (uma crase.); a segunda, por ser palavra proparoxítona; e a terceira, por ser uma palavra paroxítona terminada em ditongo crescente.
Está(ão) CORRETA(S):
Provas
Questão presente nas seguintes provas
CATÁLOGO NACIONAL DE CURSOS TÉCNICOS – APRESENTAÇÃO
Como parte da política de desenvolvimento e valorização da educação profissional e tecnológica de nível médio, apresentamos o Catálogo Nacional de Cursos Técnicos. Este Catálogo configura-se como importante mecanismo de organização e orientação da oferta nacional dos cursos técnicos de nível médio. Cumpre também, subsidiariamente, uma função indutora ao destacar novas ofertas em nichos tecnológicos, culturais, ambientais e produtivos, propiciando uma formação técnica contextualizada com os arranjos socio-produtivos locais, gerando novo significado para formação, em nível médio, do jovem brasileiro.
Convencidos da importância estratégica da educação profissional e tecnológica para o desenvolvimento socioeconômico sustentável do país, temos trabalhado arduamente em sua reconfiguração e expansão qualificada. A expansão da rede federal, o fomento à articulação entre educação científica e educação profissional, por meio do ensino médio integrado ou do Proeja, encontram no Catálogo uma poderosa ferramenta de orientação e indução que lista 185 possibilidades de formação para o trabalho.
Fonte: MEC-http://catalogonct.mec.gov.br/apresentacao.php. Acesso 13.04.10.
Observe este fragmento do texto:
“Cumpre também, subsidiariamente, uma função indutora ao destacar novas ofertas em nichos tecnológicos, culturais, ambientais e produtivos, propiciando uma formação técnica contextualizada com os arranjos socioprodutivos locais, gerando novo significado para formação, em nível médio, do jovem brasileiro.”
Quanto à pontuação da frase, afirma-se:
I. Há no fragmento oito vírgulas, todas elas estão corretamente empregadas e todas são obrigatórias.
II. Há no fragmento oito vírgulas empregadas corretamente, mas falta uma vírgula depois de ofertas, porque essa palavra completa o sentido da frase.
III. Das oito vírgulas do fragmento, todas elas estão empregadas corretamente, mas algumas delas não são obrigatórias.
Está(ão) CORRETA(S):
Provas
Questão presente nas seguintes provas
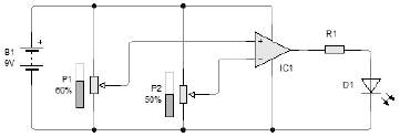
Considerando o amplificador operacional como sendo ideal, qual é o comportamento do led D1 em sua saída para os ajustes dos potenciômetros P1 e P2?

Provas
Questão presente nas seguintes provas
CATÁLOGO NACIONAL DE CURSOS TÉCNICOS – APRESENTAÇÃO
Como parte da política de desenvolvimento e valorização da educação profissional e tecnológica de nível médio, apresentamos o Catálogo Nacional de Cursos Técnicos. Este Catálogo configura-se como importante mecanismo de organização e orientação da oferta nacional dos cursos técnicos de nível médio. Cumpre também, subsidiariamente, uma função indutora ao destacar novas ofertas em nichos tecnológicos, culturais, ambientais e produtivos, propiciando uma formação técnica contextualizada com os arranjos socio-produtivos locais, gerando novo significado para formação, em nível médio, do jovem brasileiro.
Convencidos da importância estratégica da educação profissional e tecnológica para o desenvolvimento socioeconômico sustentável do país, temos trabalhado arduamente em sua reconfiguração e expansão qualificada. A expansão da rede federal, o fomento à articulação entre educação científica e educação profissional, por meio do ensino médio integrado ou do Proeja, encontram no Catálogo uma poderosa ferramenta de orientação e indução que lista 185 possibilidades de formação para o trabalho.
Fonte: MEC-http://catalogonct.mec.gov.br/apresentacao.php. Acesso 13.04.10.
Observe o exemplo seguinte retirado do texto:
“Este Catálogo configura-se como importante mecanismo de organização e orientação da oferta nacional dos cursos técnicos de nível médio”.
No exemplo, a concordância verbal e a concordância nominal ocorrem com substantivos, adjetivos e verbos no singular. Porém, se passarmos para o plural o substantivo Catálogo, para acontecer tanto a concordância nominal quanto a verbal corretamente, teremos de alterar, além da palavra Catálogo:
Provas
Questão presente nas seguintes provas
Considerando um flip-flop do tipo D, como ele deve ser configurado para operar como um flip-flop tipo T?
Provas
Questão presente nas seguintes provas
Cadernos
Caderno Container